信用中国(吉林敦化)
信用中国(吉林敦化)
CREDIT.DUNHUA.GOV.CN
注册
登录
{{Nickname}}
退出
欢迎访问信用中国(吉林敦化)!
{{dataTime}}
{{item.name}}
搜索
首页
信用动态
政策法规
信用公示
信用服务
个人信用
行业信用
诚信文化
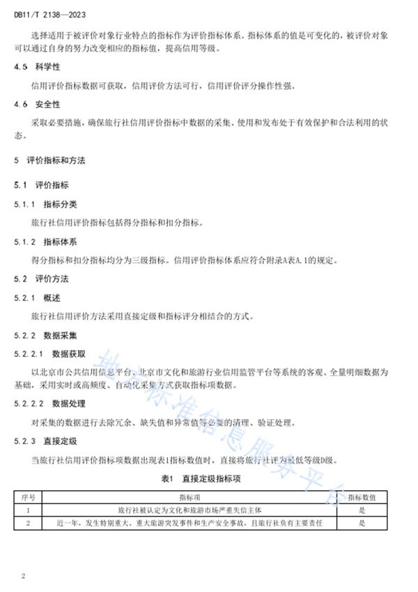
行业性标准规范
首页
>
信用公示
>
标准规范公示
>
行业性标准规范
北京:《旅行社信用评价规范》
2024-09-29
|
来源: 北京市市场监督管理局
|
专栏:
行业性标准规范
|
浏览量:
3304252